必赢国际437官网
采购与招投标中心
网站首页
部门概况
政策法规
服务指南
党建专题
下载专栏
招标公告
网站首页
服务指南
正文
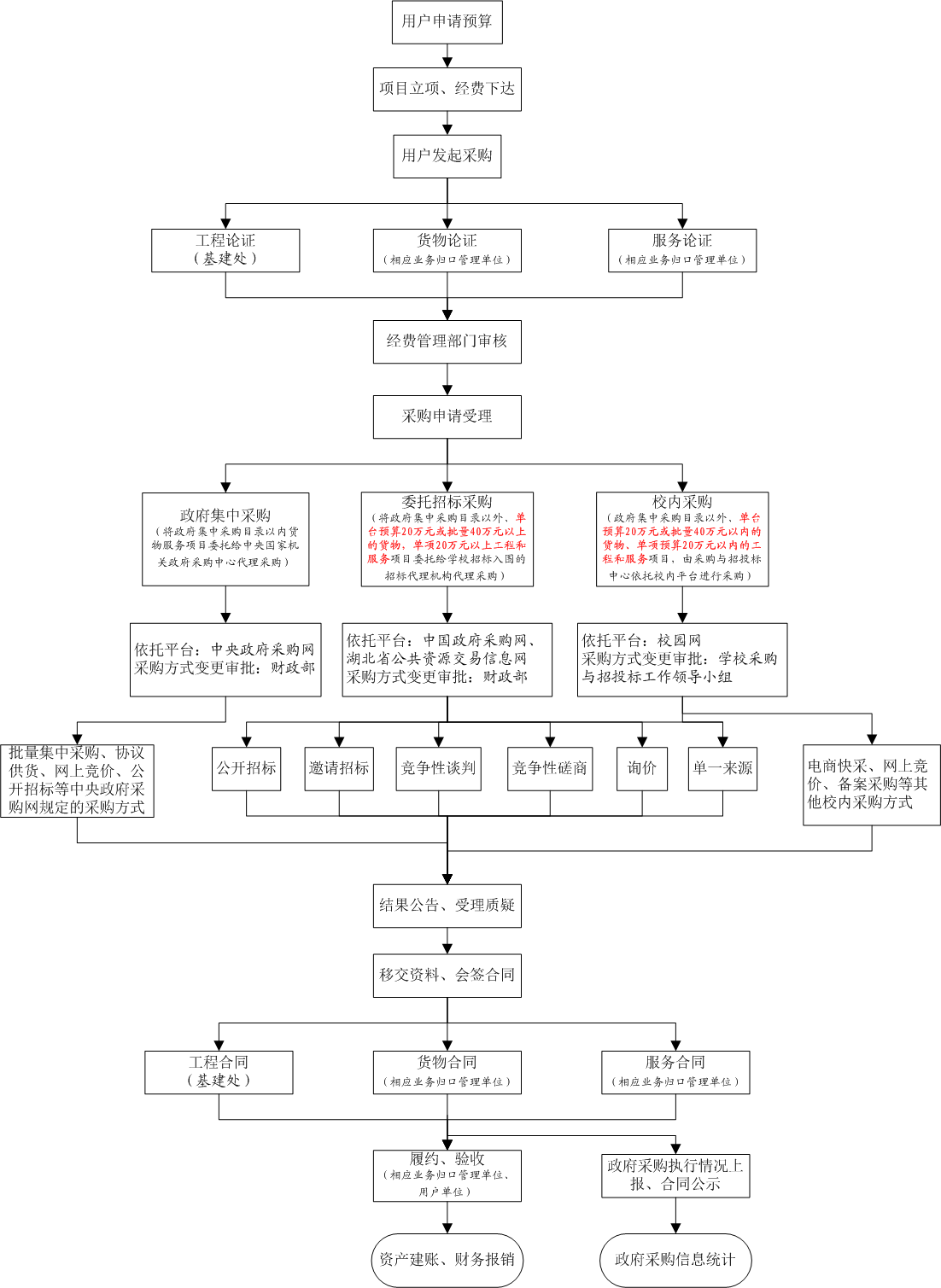
必赢国际437官网采购流程
发布时间:2019-06-27 访问次数:
必赢国际437官网采购流程图(2019年9月更新)
( 作者:作者:管理员 编辑: 审核: 上传: )