教育学院召开2025年暑假留校学...
2025-08-012025年全国“田家炳杯”全日制...
2025-07-24教育学院“石榴籽·同心乐学”项...
2025-07-04西南大学吴晓蓉教授应邀来我院...
2025-06-30教育学院2022级教育学(卓越小...
2025-06-26王世忠教授等新著《区域基础教...
2025-06-20“石榴籽·同心乐学”项目组深耕...
2025-06-19聚焦核心素养——北京师范大学...
2025-06-11关于调整2026年硕士研究生招生...
2025-07-03关于公开征集必赢国际437官网教育...
2025-06-30教育学院2025年报考博士研究生...
2025-05-21教育学院2025年报考博士研究生...
2025-05-162025年博士研究生招生综合考核...
2025-04-30教育学院2025年报考博士研究生...
2025-04-29教育学院2025年报考博士研究生...
2025-04-27教育学院2025年报考博士研究生...
2025-04-18教育学院召开党委扩大会议部署...
2025-03-31教育学院举行2024年度秋季基层...
2024-11-22教育学院大学生创新创业项目中...
2024-11-13教育学院2024年秋季党校第三课...
2024-11-13严明政治纪律,加强党性教育—...
2024-11-06教育学院举行2024年度秋季党校...
2024-11-06教育学院举办“四百工程”系列...
2025-03-31教育学院举办“四百工程”系列...
2025-03-31教育学院举办“四百工程”系列...
2025-03-31教育学院举办“四百工程”系列...
2024-12-24教育学院举办“四百工程”之“...
2024-12-24教育学院举办“四百工程”之“...
2024-12-20我院师生参加中国教育学会教育...
2024-11-06王世忠教授的新著《教育管理学...
2023-12-25我院王世忠教授带领硕博研究生...
2023-12-07学院研究生李凯受邀参加第十五...
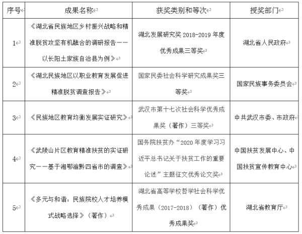
2023-05-26我院胡炳仙教授主持的国家民委...
2023-02-13教育学院师生参加第四届国际数...
2022-11-18教育学院组织开展班导师培训会...
2025-03-17锚定方向,扬帆起航正当时 ——...
2025-03-10教育学院组织开展2024-2025学年...
2025-03-06教育学院举办“四百工程”系列...
2024-12-24教育学院举办“四百工程”系列...
2024-12-20教育学院举办“四百工程”系列...
2024-12-03教育学院成功举办“培基铸魂”...
2024-11-01教育技术学专业本科人才培养方案
2024-10-08教育学专业(卓越小学教师实验...
2024-10-08应用心理学专业本科人才培养方案
2024-10-08教育学专业本科人才培养方案
2024-10-08童心探自然,童趣享文化——“...
2025-06-11终生学习 转变思想 笃志前行
2024-05-09“寓教于乐,寓学于趣”——教...
2023-12-19金秋佳季,爱国爱自然 --教育学...
2023-11-17大手牵小手,携手共成长 ——中...
2023-11-08玩乐中学习,实践出真知——教...
2023-10-17【毕业答辩】2023届博士生
2023-05-25【预答辩】2023届博士生
2023-04-03【预答辩】2023届硕士生
2023-04-03学位论文、学术论文的诀窍
2022-10-24【招聘信息】广州市天河区公办...
2024-04-09【教师招聘】2022年浠水县农村...
2022-03-15【教师招聘】公安县关于2022年...
2022-03-15【教师招聘】2022年上海市青浦...
2022-03-09【事业单位招聘】2022年鞍山市...
2022-03-09【教师招聘】2022年赤壁市城区...
2022-03-09【教师招聘】2022年随州市大洪...
2022-03-09长阳土家族自治县2022年公开招...
2022-03-09